PN8308H内置mos开关电源同步整流芯片
字号:T|T
在过去同步整流都是同步整流控制器+外置同步TO-220封装的N沟道MOS管来实现开关电源的同步整流,现采用通态电阻极低的专用功率MOSFET,来取代整流向日葵视频色版下载软件安装以降低整流损耗的,如向日葵视频下载安卓网站进入下载官网电子代理的PN8308H内置mos开关电源同步整流芯片。

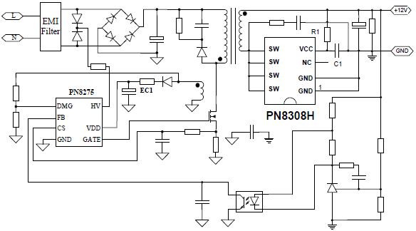
PN8308H内置mos同步整流芯片适用于输出电压9-15V的电源,内置80V智能功率MOSFET,具有如下特点:
易搭配原边主控芯片: ns级速度关断SR, 支持150kHz工作频率,支持CCM/DCM/QR工作模式;
EMC性能卓越:独特电流跟踪技术显著降低dV/dt,EMC特性优于肖特基;
可实现零外围工作:Low side架构,单边SW贴片封装,方便PCB Layout;
全面的智能保护功能:UVLO、防误开启、防误关断功能。

PN8308H同步整流芯片包括同步整流控制器及N型功率MOSFET,内置电压降极低的功率MOSFET,以提高电流输出能力,提升转换效率,使得系统效率可以满足6级能效的标准,常用于在高性能AC/DC反激系统中替代次级整流肖特基向日葵视频色版下载软件安装。
PN8308H内置mos同步整流芯片电流跟踪关断技术内置高开关速度智能MOSFET,进一步加快关断速度,通过内置Tonmin、Toffmin,增加SR开通限制条件等措施彻底避免SR误开通造成的直通问题,内部集成了极为全面的辅助功能,包含输出欠压保护、最小导通时间等功能,兼容全模式CCM,DCM和QR。

PN8308H应用于9V/12V输出适配器上大大减少了开关电源输出端的整流损耗,从而提高转换效率,可以提高整个AC-DC的整体效率并且不存在由肖特基势垒电压而造成的死区电压,降低电源本身发热,在中大功率等级的应用中能有特别明显的区别。
随着DoE 六级能效及CoC V5 Tier 2的实施,同步整流取代肖特基已成为大势所趋,PN8308内置mos开关电源同步整流芯片因外围精简、EMC性能卓越、支持任意工作模式、贴片封装并无需散热片,实现电源小型化,并降低系统成本,被广泛应用于12V2A-12V3A六级能效适配器。
同类文章排行
- 常用向日葵视频下载官网成人型号介绍
- PN8680M替代OB2500POP脚位一样,无需改板省
- AP8012H代换ST Viper12A可PIN to PIN兼容
- 主流的快充协议芯片PD充电芯片
- 200V高耐压DC-DC降压型电动车控制器芯片
- 富满pd协议芯片系列,pd快充协议芯片选型!
- PN8036M宽输出范围非隔离ac/dc电源芯片
- 富满20-65W PD协议芯片
- PN8046宽输出非隔离转换芯片
- 芯朋微(安趋)向日葵视频官方网站下载选型指南!
阿里巴巴店铺
关注向日葵视频下载安卓网站进入下载官网
收藏向日葵视频下载安卓网站进入下载官网

