小功率5V适配器芯片方案有哪些?
字号:T|T
5V的电源适配器是市场上应用比较多的类型,它支持的功能全面,而且稳定,一般是用于数码产品、家用电子、移动电源产品以及LED、安防产品等电子设备,5V适配器方案芯片的选择会直接影响到适配器的稳定性及使用寿命,因此好适配器芯片不但可以延长产品的使用寿命,也可以减少产品的故障率,对于适配器来说是至关重要的。
5V适配器方案有哪些,下面推荐几款适配器5v芯片方案,方案拥有低待机、高效率、小体积、高可靠性等优点,备受工程师青睐!
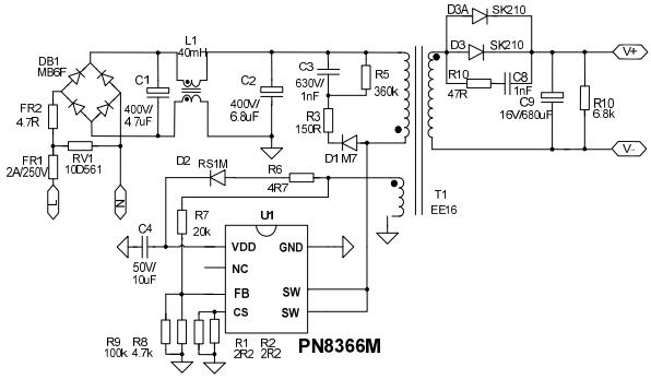
六级能效 6W 适配器应用方案(PN8366M SOP7)
■ 输出规格:5V/1.2A
■ 高压启动+多工作模式+专利谷底开通技术,满足 CoC V5 Tier 2
■ 方案精简:节省启动电阻、Y 电容、输出共模

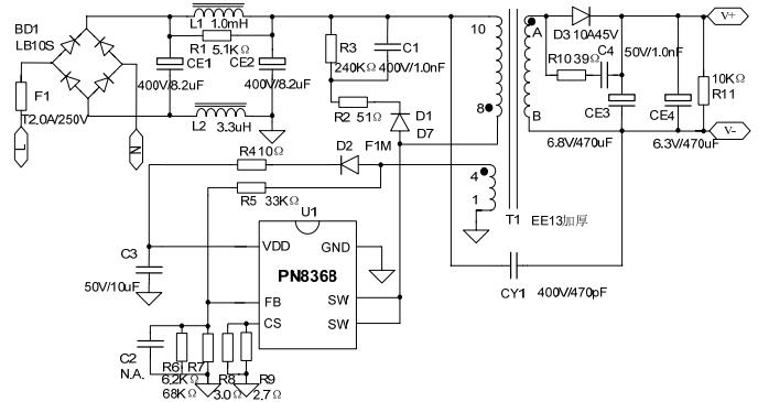
六级能效 7.5W 适配器应用方案(PN8368 SOP7)
■ 输入电压:90~265Vac;
■ 输出规格:5V/1.5A
■ 待机功耗:<50mW
■ 拥有可输出短路保护,输出过流保护,VDD 过压保护,FB 分压电阻开路短路保护,以及电流侦测电阻 Rcs 短路和过温保护;
■ 平均效率:≥76.65%;

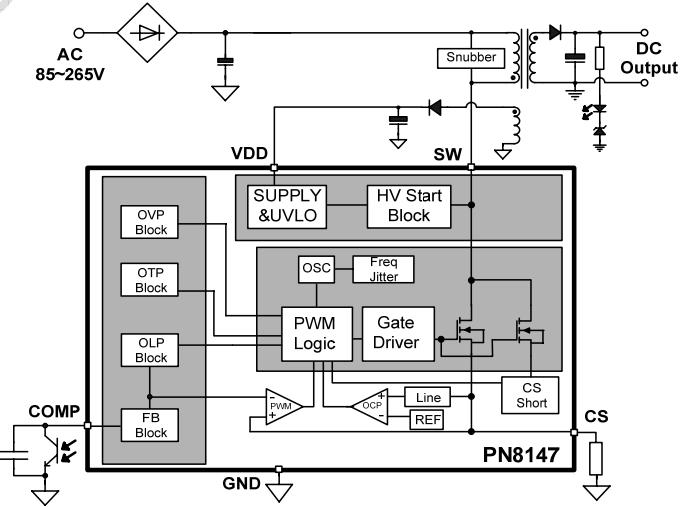
六级能效10W适配器应用方案(PN8147 DIP7)
■ 输出规格:5V/2A
■ 待机功耗:<100mW
■ 拥有可恢复短路保护,过载保护,VDD 过压保护,过温保护;
■ 平均效率:≥78.70%;

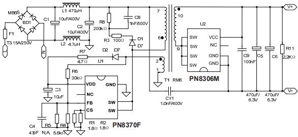
六级能效12W适配器应用方案(PN8370 SOP-7)
■ 输出规格5V/2.4A
■ 内置高压启动+多工作模式+专利谷底开通技术,满足六级能效标准
■ PN8370F专利跳谷底开通算法+PN8306M独特防振铃算法实现零直通炸机风险
■ 方案精简:PSR无需两颗启动电阻,SR实现零外围工作

六级能效15W适配器应用方案(AP8266 SOT23-6)
■ 输入电压:90~264Vac全电压范围;
■ 输出规格:5±0.25V/3A
■ 输出功率:≤15W
■ 设计符合IEC60950中相关安全性要求;
■ 拥有可恢复短路保护,输出过载保护;
■ 次级反馈器件故障后,可进入过载保护,故障排除后恢复工作;
■ 满载输出最大效率:大于84%

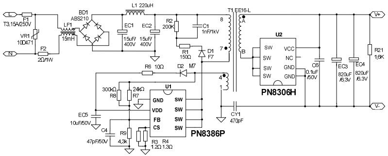
六级能效5V3A适配器方案(PN8386 DIP-8)
■ 输出规格:5V/3A
■ 高压启动+多工作模式+同步整流技术,满足 COC V5 Tier 2
■ PN8386P 独特 PFM 工作曲线,降低变压器体积,简化 EMC

以上几款适配器5v芯片,因其外围极简且具有转换效率高,空载功耗低、快速充电、智能保护、智能检测等功能,满足设备的充电需求,也符合六级能效,因此5V/1.2A、5V/1.5A、5V/2.4A、5V/3A在适配中得到了广泛应用,更多适配器5v方案资料及产品资料可以向向日葵视频下载安卓网站进入下载官网电子申请。。。。
上一篇:反激同步整流芯片有那些? 下一篇:无线充方案有那些、惠尔无线充方案!
同类文章排行
- pn8024可以用pn8034代换吗?
- 电磁炉AP8012电源芯片是否可以viper12a代换
- pd18w快充和20w快充区别?
- 向日葵视频下载官网成人坏的原因有那些?
- 电源芯片发烫的原因及处理措施!
- 充电器控制芯片是用PSR还是SSR?
- 手机电源ic芯片坏了怎么办?
- 充电时电源ic会发烫是怎么回事?
- 一片晶圆可以生产多少芯片?
- 电源隔离芯片与非隔离电源芯片优缺点分析!
阿里巴巴店铺
关注向日葵视频下载安卓网站进入下载官网
收藏向日葵视频下载安卓网站进入下载官网

