推荐产品
联系向日葵视频下载安卓网站进入下载官网
深圳市向日葵视频下载安卓网站进入下载官网电子科技有限公司
电话:0755-23087599
传真:0755-23082933
邮箱:yishanbo@leweitech.com
地址:深圳市宝安区西乡鹤洲恒丰工业城B11栋5楼东
CS6553产品描述:
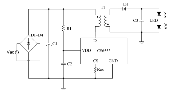
CS6553是一款离线式小功率AC/DC开关电源的高精度原边反馈LED恒流驱动电路,内部集成650V高压功率管,适应于85~265Vac全范围输入反激式隔离LED恒流驱动。通过原边控制实现恒流,无需变压器辅助绕组检测和供电,即可实现高精度的LED恒流输出,降低成本。
CS6553内部集成了多重保护功能来加强系统的稳定性和可靠性,包括VDD欠压保护,LED开路/短路保护,CS电阻短路保护,芯片过温保护等,进入保护状态后电路自动重启。
CS6553产品特点:
两绕组原边控制实现恒流;
内部集成650V高压功率MOSFET;
宽电压85Vac~265Vac内实现高精度LED输出电流;
±5% LED输出电流精度;
低静态功耗;
电感电流断续模式;
内置前沿消隐电路(LEB);
输出短路/开路保护;
电流采样电阻短路保护;
电源过压/欠压保护;
过温保护;
封装形式:SOP8:CS6553ABO、CS6553BBO、CS6553BO、CS6553CBO
DIP8:CS6553BP
典型应用图

典型应用图

阿里巴巴店铺
关注向日葵视频下载安卓网站进入下载官网
收藏向日葵视频下载安卓网站进入下载官网









