向日葵视频下载安卓网站进入下载官网,向日葵视频色版下载软件安装,向日葵视频官方网站下载,向日葵视频下载官网成人

    充电器IC阿里店铺阿里巴巴店铺 led恒流驱动ic专业厂家关注向日葵视频下载安卓网站进入下载官网 电源IC方案公司收藏向日葵视频下载安卓网站进入下载官网 欢迎进入电源ic,led驱动ic,车充ic,充电器ic,适配器ic厂家--向日葵视频下载安卓网站进入下载官网电子官网

    车载充电器IC方案

    高级搜索

    搜索一

    搜索二

    深圳车充IC方案

    推荐产品

    联系向日葵视频下载安卓网站进入下载官网

    深圳车载充电器IC供应商
    深圳市向日葵视频下载安卓网站进入下载官网电子科技有限公司

    电话:0755-23087599

    传真:0755-23082933

    邮箱:yishanbo@leweitech.com

    地址:深圳市宝安区西乡鹤洲恒丰工业城B11栋5楼东

    prevnext

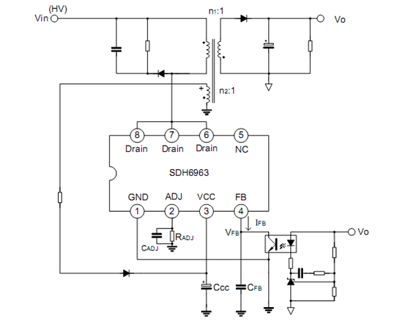
    SDH6963_电源充电器/适配器IC SDH6963

    所属分类:士兰微
    品牌:士兰微
    型号:SDH6963
    封装:DIP8
    功率:12W
    电流:1A
    订购热线:0755-23087599
    SDH6963产品概述:
    SDH6963是用于开关电源的内置高压MOSFET及高压启动恒流源的的电流模式PWM+PFM控制器系列产品,满足能源之星6级标准。
    SDH6963内置高压启动恒流源,低待机功耗<40mW,启动电流低,有多种工作模式。在轻载情况下,工作在PFM模式,可以提高转换效率。在待机模式下,电路进入打嗝模式,从而有效地降低电路的待机功耗。
    内置峰值电流补偿电路,可以使不同交流电压输入时极限峰值电流一致。还可以通过调节端电阻调节极限输出功率。上电时,峰值电流补偿最大,然后逐渐达到平衡,可以减小在上电过程中变压器的应力,防止变压器饱和。
    电路内部集成了各种异常状态保护功能。包括欠压锁定,过压保护,过载保护,脉冲前沿消隐,原线圈过流保护和温度保护功能。在电路发生保护以后,电路可以不断自动重启,直到系统正常为止。
     
    SDH6963产品特点:
    能源之星6级标准
    高压启动恒流源
    低待机功耗<40mW
    多种工作模式
    轻载下的PFM模式提高效率
    过压、原线圈过流、过载、过温保护
    抖动的开关频率可以降低EMI
    极限输出功率调节
    欠压锁定
    内部集成高压MOSFET
    自动重启
    峰值电流补偿电路
    初始化峰值电流最大补偿,实现软启动功能
    打嗝模式
    逐周期限流

    典型应用图



     
     
     
    产品中心 关于向日葵视频下载安卓网站进入下载官网 联系向日葵视频下载安卓网站进入下载官网
    网站地图