推荐产品
联系向日葵视频下载安卓网站进入下载官网

深圳市向日葵视频下载安卓网站进入下载官网电子科技有限公司
电话:0755-23087599
传真:0755-23082933
邮箱:yishanbo@leweitech.com
地址:深圳市宝安区西乡鹤洲恒丰工业城B11栋5楼东
SD6835产品描述:
SD6835是用于开关电源的内置高压MOSFET外置采样电阻的电流模式PWM+PFM控制器系列产品。 该电路待机功耗低,启动电流低。在待机模式下,电路进入打嗝模式,从而有效地降低电路的待机功耗。
SD6835是用于开关电源的内置高压MOSFET外置采样电阻的电流模式PWM+PFM控制器系列产品。 该电路待机功耗低,启动电流低。在待机模式下,电路进入打嗝模式,从而有效地降低电路的待机功耗。
电路的开关中心频率为25~67KHz,随负载而定。抖动的开关频率,可以获得较低的EMI。 内置峰值电流补偿电路,可以使不同交流电压输入时极限峰值电流一致。内置极限输出功率补偿电路,可以使不同交流电压输入时极限输出功率平衡。内置斜坡补偿电路,以适应更宽变压器应用。上电时,峰值电流补偿最大,然后逐渐达到平衡,可以减小在上电过程中变压器的应力,防止变压器饱和。还可以通过CS端电阻调节极限峰值电流。 电路内部集成了各种异常状态保护功能。包括欠压锁定,过压保护,过载保护,脉冲前沿消隐和温度保护功能。在电路发生保护以后,电路可以不断自动重启,直到系统正常为止。
SD6835产品特点:
能源之星2.0标准
低启动电流
随负载而变的开关频率可以提高效率
抖动的开关频率可以降低EMI
过压、过载、过温保护
外置峰值电流采样电阻
极限输出功率补偿
斜坡补偿
欠压锁定
内部集成高压MOSFET
自动重启
峰值电流补偿电路
初始化峰值电流最大补偿,实现软启动功能
打嗝模式
逐周期限流
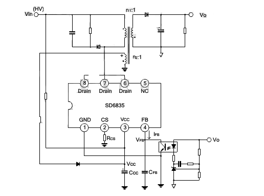
典型应用图

典型应用图
