推荐产品
联系向日葵视频下载安卓网站进入下载官网

深圳市向日葵视频下载安卓网站进入下载官网电子科技有限公司
电话:0755-23087599
传真:0755-23082933
邮箱:yishanbo@leweitech.com
地址:深圳市宝安区西乡鹤洲恒丰工业城B11栋5楼东
SD45215产品描述:
SD45215是一款微型SOP-8封装、高效率、可调限流的降压型DC-DC转换芯片。芯片内部包括误差放大器、振荡器、电流比较器、斜坡补偿、电源采样、逻辑驱动等模块,电流误差放大器的内部集成,使得该芯片可以实现恒压恒流近制。
SD45215是一款微型SOP-8封装、高效率、可调限流的降压型DC-DC转换芯片。芯片内部包括误差放大器、振荡器、电流比较器、斜坡补偿、电源采样、逻辑驱动等模块,电流误差放大器的内部集成,使得该芯片可以实现恒压恒流近制。
峰值电流模式的PWM控制环路以及补偿网络的外部可调,使该芯片可在宽负载范围内提供稳定的输出电压,电流采样端的引出,通过设定采样电阴值,可以简单、精确地实现限流值的外部调节
导通电阻15mΩ的PMOS开关管的内部集成,提供了高的转换效率,内部3A的限流值以及短路保护、过温保护避免了芯片在超负荷负载或都温度过热时受到损坏,120KHz的高频率以及微型SOP-8封装,最大限度的减小了整体解决方案的古板面积。
SD45215产品特点:
高达1.5A的输出电流能力
效率高达90%
+8V-+30V的输入工作电压范围
120KHz的开关频率,降低EMI的抖频技术
拥有专利技术的输出短路保护功能
拥有专利技术的输出电压导线电阴损耗补偿
限流可调
过温保护
纤小型SOP-8封装
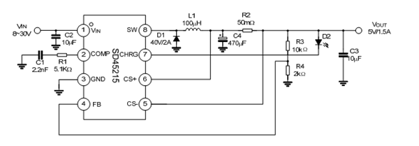
典型应用图
